腾讯在知乎运营情况爬取、分析及建议 - 91运营网
91运营VIP会员全新升级,尊享多项权益, 点击查看 >
X

腾讯在知乎运营情况爬取、分析及建议

发布者: 91运营  4415

系统学习运营课程,加入《91运营网VIP会员》,开启365天运营成长计划>>

 

近一年来,知乎的发展势头十分迅猛,日均PV达到了7000万量级,全球排名升至100位左右,注册用户数也在两个月前达到了1.6亿。知识付费领域的布局也算顺利,live、超级会员、读书会都玩得风生水起。

随着平台的发展,知乎机构号也越来越受到各企业的重视。最近,我爬取了“腾讯”机构号的部分数据,主要是为了练习爬虫技术,顺便分析一下腾讯机构号的运营情况。

 

一、各互联网公司机构号表现

 

在爬取腾讯机构号数据之前,我先统计了各大互联网公司开通知乎机构号的数量情况,其中网易认证的机构号有29个、腾讯有27个,遥遥领先于其他互联网公司。各公司还有一些未认证的机构号或普通账号,多数近期无活跃动态,基本处于停止运营状态,不计入分析。

在粉丝数方面,统计了三个维度的数据:有效运营账号平均粉丝数、TOP20账号平均粉丝数和粉丝最多账号粉丝数,并绘制折线图如下。

 

  1. 有效运营账号:指互动量(回答问题和发布文章总数)超过20篇,或粉丝数(被关注数)超过1000人的机构号,用以剔除新申请的和申请后未运营的账号。
  2. TOP20账号:指在公司所有机构号中,粉丝数量占前20%的账号。这一指标主要是针对腾讯和网易两家公司,其他公司机构号较少,前20%账号基本就代表了最高粉丝账号的数据了。

在有效运营账号平均粉丝数方面,美团最高,网易、腾讯次之。由于美团四个机构号中,有三个未达到“有效运营账号”标准,只有2.6w粉丝的“美团技术团队”满足条件,所以出现了这样的偏差;腾讯和网易整体情况较其他公司的机构号表现要好。

TOP20账号平均粉丝数方面,网易明显高于腾讯,这与运营活跃度的数据是对应的:腾讯回答+文章合计超过200篇的账号有4个,网易有11个。

在粉丝最多的账号粉丝数方面,“腾讯科技”以12.3w粉丝数独占鳌头,但该账号最后一次动态出现在3个月前,目前处于停止运营状态;“网易美学”机构号,以7.5w粉丝量占据次席。

整体来看,腾讯和网易对知乎平台的重视度最高,其他平台对知乎平台重视不足,没有专门针对知乎平台进行持久有效的运营。网易无论是机构号数量、发文频率还是粉丝数上,整体都保持在较高水平;腾讯各机构号的表现差异较大,优劣不一,下一章节将进行详细说明。

二、腾讯各知乎机构号表现

2.1 腾讯机构号数据列表

腾讯开通知乎账号列表

 

  1. 近期活跃:√表示最后一次动态在一个月内,√√表示最后一次动态在一周内。
  2. 是否认证:√表示知乎认证机构号,×表示未认证机构号或判断为企业注册的普通账号。

爬取最后一次动态时间后发现:三分之一的认证机构号已经超过一个月没有更新,同时也有超过三分之一的账号在一周内回答过问题或发表过文章,处于非常活跃状态(√√)。

 

根据爬取的各机构号基本数据,绘制了这幅包含回答数、文章数、粉丝数的数据图,可以看出腾讯各机构号的运营情况差异非常大,发布文章或回答的数量从300+到0不等,粉丝数也从6位数到1位数不等。

虽然能看出腾讯整体上对知乎平台较为重视,但落实到各产品或项目组,运营情况差异较大。

2.2 腾讯各活跃机构号运营效果散点图

 

对一个月内有动态的活跃机构号绘制粉丝数-互动量(回答数+文章量)散点图,发现多数账号集中在左下角,活跃度不足且粉丝数没有亮眼的表现。“腾讯体育”、“腾讯云技术社区”、“腾讯视频音乐鲜场”表现活跃,互动量较多,但没有在粉丝数上得到应有的回馈。

比如:互动量最多的“腾讯体育”,几乎回答了每一个有关重要赛事看法类的问题,另外利用腾讯体育的资源优势,在知乎专栏更新了体育热门人物的深度专访,虽然运营很勤快,但在点赞量、评论量和粉丝关注数上却得不到很好的体现。

仔细读了七八篇“腾讯体育”的回答,给我的感受是专业度有余,但风格不足。

  • 是指图文排版的风格,文字配图比不够合理,看起来比较累,给用户阅读造成了阻力;
  • 二是指行文风格,可能因为文章来自多位编辑之手,读了多篇后,感受不到独特的文章风格,没有留下很深刻的印象。专业度是文章的基本保障,风格独特吸引人才会让用户印象深刻,情不自禁的去关注。

在所有活跃账号中,“腾讯”机构号的运营表现最突出,粉丝数/互动量的效率比最高,总粉丝数也远超其他腾讯机构号好几倍,所以我选取该账号进行后续的爬取和分析。

三、“腾讯”机构号表现

我用爬虫爬取了“腾讯”机构号关注话题、回答问题和发表文章相关的数据,接下来将对这三方面的数据进行展示和简要分析。

3.1 关注话题

 

“腾讯”机构号自2017年初有动态以来,共关注话题31个,可以大致分为腾讯、产品、互联网、算法、其他这样五大类。其中在“腾讯”(20)、“微信”(10)、“互联网”(8)、“腾讯QQ”(7)等话题下回答问题较多(括号内为在该话题下回答问题数量)。

所有话题中与腾讯关联度最小的“天文学”话题,是在回答“微信封面图更换为风云四号卫星图”相关问题时关注的。在关注话题方面,与腾讯公司的定位基本一致。

3.2 回答问题

3.2.1 词频分析

自2017年1月以来,“腾讯”机构号共回答问题54个,其中12个为受邀回答。

题目词频分析和内容词频分析如下:

 

题目词频分析

在腾讯机构号回答的问题题目中,有超过半数与腾讯直接相关,如:

  • 如何评价微信 6 年来首次更换启动图,由 NASA 拍摄的《蓝色弹珠》更换为风云四号卫星图?
  • 腾讯产品有哪些小细节让人印象深刻?
  • 如何评价「腾讯字体」?
  • 腾讯新年开工第一天是如何发红包的?
  • 腾讯总部大楼的工作环境以及生活都是怎么样?
  • 如何评价曝光卖淫产业链后,举报者腾讯QQ账号被莫名永封的事件?
  • ……

另外半数问题类别较广,但回答内容都会往腾讯的产品介绍、企业文化、企业推崇价值观上靠拢:

  • 问题《中国人起的奇怪的英文名有哪些?》中,提到腾讯新员工都要有英文名,进而引出腾讯“平等与尊重”的企业文化;
  • 在《如何写一对很有过年气氛的春联?》、《有哪些很酷的公司文化?》中讲述腾讯的企业文化;
  • 邀请腾讯员工回答类似于《高考真的会改变人的命运吗?》的问题,讲述腾讯员工的励志故事;
  • 也会让对口部门的员工来回答类似于《怎样设计仪式感?》、《城市热力图是如何绘制的?有哪些应用价值?》这样的专业领域问题;
  • ……

 

回答内容词频分析(字越大代表权重越高,出现次数越多)

对54个回答进行了全文的爬取与词频分析(共62672字)后,可以看到:回答内容中的词汇非常聚焦,高频词汇几乎全部与腾讯、产品、互联网、科技有关。

3.2.2 回答内容类别

 

对回答内容进行简要分类后,可以看出回答内容主要包含产品介绍、企业文化、问题声明和互联网类知识分享四个方面,可以看出“腾讯”机构号问题回答的目标定位是宣传企业产品、宣传企业文化、企业相关问题答疑,辅以行业内知识分享。

3.2.3 运营效果分析

以月份为单位进行汇总,统计各月的回答数、总赞同数和总评论数,如下图所示:

 

回答问题频率方面,最近一年基本稳定在每月回答3-4个问题,大概7-10天回答一个。对比同样重视知乎平台的网易,粉丝数前五的账号基本都是在“腾讯”机构号运营半年后开始运营的。

但现在粉丝数都接近或多于“腾讯”机构号,这五个账号平均每3.5天回答一个问题,频率远高“腾讯”机构号。所以,“腾讯”机构号在运营活跃度上还有待提高。

平均每次回答能得到565个赞同和122条评论,数据还算不错,其中2017年7月、9月、10月、11月和2018年3月出现过峰值。

具体如下:

 

通过这几篇回答的类型,我们发现几篇爆款回答存在共性

  • 与腾讯有关的热点事件。这类问题关注用户基数大,官方出面回答有权威性,如若回答导向正确、处理得当,可做到名利双收;
  • 关于腾讯优良企业文化的回答。网友知道腾讯是互联网标杆企业,业务强福利好,但很少有人了解腾讯内部的具体情况,通过这类回答,满足了用户的好奇心,且引发了他们对腾讯企业文化的羡慕和向往。

从发展趋势来看,除了去年底和今年初的几次爆款外,整体发展较为平缓,随着粉丝数增多,回答赞同数也没有出现上升趋势,这点值得运营人员再做思考。

3.2.4 回答建议

(1)与腾讯或互联网有关的热点话题,要能敏锐的捕捉到并迅速作出应对

运营人员需要多多留意腾讯业务相关的热点事件,一旦发现要迅速、准确的在回答中或文章中表达看法或作出回应。

像之前回答的“腾讯启动页”、“15句号bug”都是很好的热点问题,也取得了很好的效果,但也有许多热点问题,像前不久的“微信订阅号改为瀑布流”、最近突然火爆的“谷歌小程序猜画小歌”,运营人员都没有做出应对。

(3)文章风格和内容的把握

对部分热点话题,腾讯机构号会以官方语气进行通告。虽然话题曝光度高带来了高赞同,但还有改善空间。

比如:针对“15句号bug”事件,腾讯机构号回答内容为非常官方的“说明问题正在解决+劝告不要随便尝试+带来不便敬请谅解”,像是在用户的对立面宣布一件事,如果换种表达风格,比如:结合用户应用这一bug的场景案例进行自嘲,效果可能会更好。

再比如:“曝光黑产业链的举报者qq被封”事件,之前的回答还是官方的“已收到,正在核查+已解决,解决办法+表达歉意”。

作为一个严肃事件,自然不便再与调侃内容相结合,但如果能在事件处理结果后,介绍腾讯安全部门曾经做出过的努力和成绩,以及在这次事件应对中做出了怎样改进。不仅能明确这次事件的声讨对象是“利用腾讯漏洞的卖淫产业链”,而非“腾讯”,同时让用户了解到腾讯默默做出的努力,还可以圈粉一波。

(3)回答用户感兴趣的话题

通过上面的爆款回答,可以发现用户对腾讯员工的工作环境或企业文化非常感兴趣,可以有针对性的多回答些类似问题,不仅运营效果好,还可以完善人们心中腾讯的形象。

3.3 发布文章

3.3.1 词频分析

 

文章内容词频(字越大代表权重越高,出现次数越多)

对爬取的文章题目、文章全文内容(共15.6w个汉字)分别做词频分析,发现与问题回答的词频分析结果类似,但稍有区别:文章的高频词汇中,产品、设计、程序方面的词汇比例明显要更高

为了印证这一区别,接下来对所有文章内容进行分类。

3.3.2 文章内容类别

 

分类后发现,有近半数的文章关于产品设计,如:

  • 天天P图“前世青年照”是如何设计出来的?
  • 腾讯设计师分享如何系统地设计界面图标?
  • 3D版的QQ黄脸表情是怎么做出来的?
  • 全民K歌歌房是如何设计出来的?体验设计师告诉你
  • ……

还有很大比例内容关于开发、技术,在问题回答部分中占比很高的腾讯产品介绍类、腾讯企业文化类内容,在文章栏目下出现较少。

整体来看,回答中的内容多为认知型,便于网友了解腾讯产品、了解腾讯企业文化,而文章中的内容偏向学识型,文章和专栏的定位是:产品设计和技术方面的专业性内容分享。

3.3.3 运营效果分析

分析完文章的内容词频和类别定位后,我们来看看这种定位的表现如何。

 

发文频率方面,近几个月来有非常明显的提升,本文写于七月中下旬,七月刚过半就已经发表了10篇文章。

在运营效果方面,运营初期有非常好的赞同数表现,后期渐渐归于平淡,偶有爆款文出现,但整体没有拉升的趋势。超过2k赞同数的爆款文章共有5篇,三篇出现在运营前两个月(2017年1-2月),一篇在2017年9月,一篇在今年1月,这与上图中的赞同数峰值基本一致。

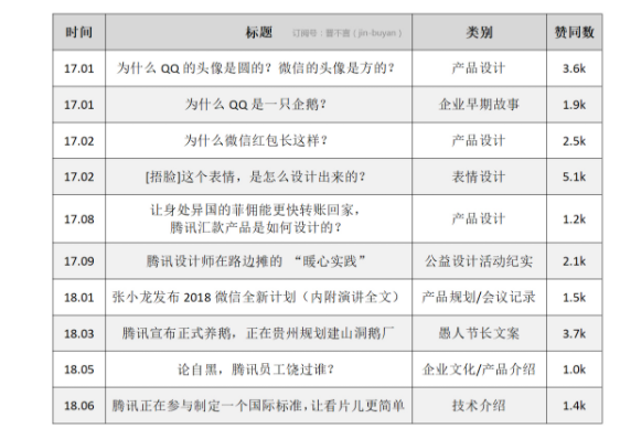
接下来我们看看赞同数超过1k的爆款文章有哪些:

 

文章类型方面,多数爆款文章与产品设计或腾讯活动&故事(企业文化宣传)有关,即便是“腾讯宣布养鹅”这一愚人节长文案,也是正儿八经的图文结合着介绍“高科技养鹅厂”这一项目产品,最后才点出愚人节快乐的反转。

文案方面,题目诱人、图文比例恰当、内容风格严谨中时常透着风趣,都符合爆款文的特质。

再对比看一下赞同数不足50的文章:

 

这些“冷门”文章存在的共性是文章内容过于专业,受众面较窄,不适合普通网友阅读。文章选题或标题吸引力不足,用户看到后没有想去点开了解内容的冲动,或很难让用户产生共鸣,归根结底还是专栏和文章的定位和风格问题

3.3.4 文章建议

(1)定位和文章风格

通过前面的词频分析和文章类别统计,我们发现“腾讯”机构号专栏&文章的定位为:产品设计、技术相关的专业性知识讲解。

技术相关的文章数据表现普遍不太好,这种专业性很高的“硬核”文章与知乎平台的用户属性、阅读预期偏差较大,更适合出现在垂直领域的专业论坛、网站或出现在知乎知识付费相关栏目中。

产品设计相关的文章,既有赞同数不过百的普通文章,也有赞同数达到5k的爆款文,其中的差别也很明显:“冷门”文章的文风偏硬,有大量专业术语,普通用户阅读阻力较大。“爆款”文章不仅选题有趣,而且文章风格和节奏轻快,适于多数普通用户阅读。

因此,是否还要延续使用当前专业、深度的类型与风格,这种定位对腾讯机构号的发展,以及对腾讯企业形象树立是否有助益,值得运营人员思考。

(2)在用户喜欢的文章类型上多做耕耘

爆款文章中有很多是关于产品或公司往事的,比如:《为什么QQ是一只企鹅?》讲述了公司早期企鹅形象诞生的历程,《[捂脸]这个表情,是怎么设计出来的?》讲了这个表情诞生的始末故事,用户对熟悉产品或形象背后的故事比较感兴趣,是已有认知的延伸,不会有太多的陌生感。

还有就是关于腾讯企业文化或工作环境的文章,同样能激起读者的好奇心,这点在热门回答和爆款文章中都得到了印证。

结合公司情况和现有资源,在用户喜欢的文章类型上下功夫,才能达到事半功倍的效果。

四、结语

虽然文中提到腾讯在知乎机构号运营中还存在各方面的问题,但通过这段时间对各机构号数据的爬取,发现更深层的原因是:即便是在机构号方面布局最好的腾讯和网易,也并没有对知乎平台运营足够重视。

相信随着知乎平台的发展,各企业对知乎机构号重视程度的提高,更多精力的投入会带来更好的运营表现。

 

作者: 晋童 原创

来源:人人都是产品经理

 


勾搭小编微信号cindy91yunying,加入91运营官方社群,会运营的人都在这里了

加入vip会员


扫码加入91运营社群