“如果不是 AI,我可能到现在都不会相信,一个普通的职场人,也能做到从0自学写小说,收入稳定在月入过万。”
很多人以为“用 AI 写小说”很玄乎,需要强文学功底。但实际上,短篇小说很可能是普通人用 AI 最容易跑通的路径。
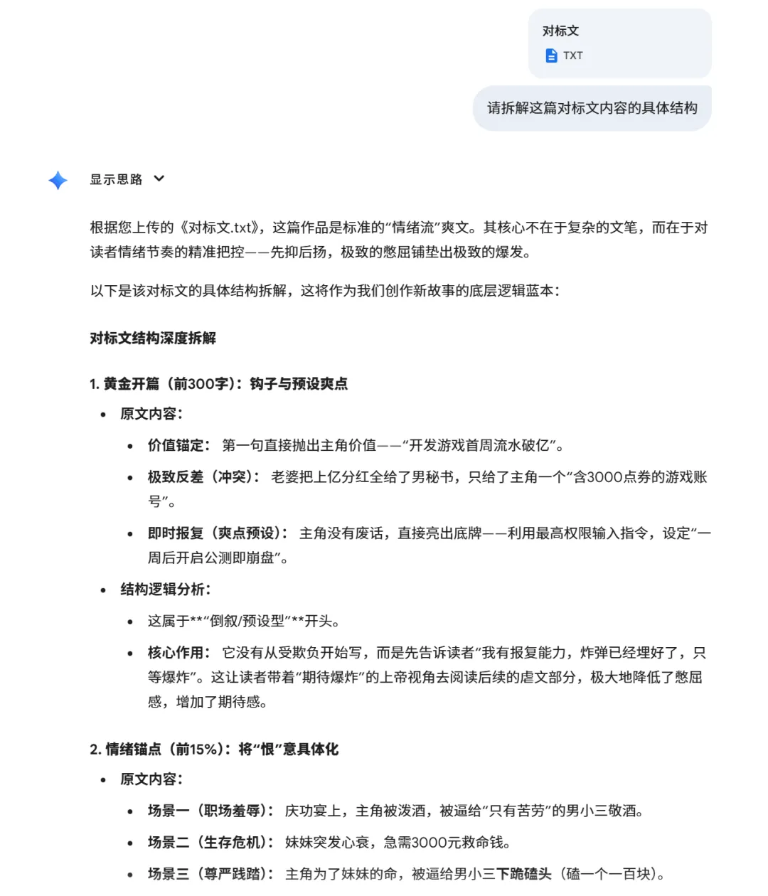
圈友@发发 只靠一套非常朴素的流程:判断编辑方向 + 找对标 + 拆结构 + Gemini生成,就在第一个月跑出了K50+的成绩。
Part 1
如何用Gemini写出
能被编辑采用的短篇
很多人以为“用 AI 写小说”是一件玄乎的事情,好像需要很强的写作功底或技巧。
但实际上,我真正跑通短篇创作,是依靠一套非常朴素、普通人能照做的流程。
刚开始的时候,我只做了 6 件事:
1、判断编辑当下的收稿方向
短篇小说的上游,是平台编辑。
编辑会根据平台内容方向、流量反馈、当月主题来确定需要什么样的稿子。
当你知道“编辑现在要什么”,你写出来的东西才是“能用的内容”,而不是“好看的文学”。
这一步很关键,因为它决定了你写的内容有没有市场。
刚开始时,我会认真在小红书看编辑的收稿信息,看类似方向的内容表现,从而锁定当下最容易通过的主题。

2、找对标文
我没有靠“灵感”写短篇,我依赖的是“对标”。
方向确定之后,我会去找三到五篇同类型的爆款短篇,把它们当成可参考的成功样本,重点观察它们是如何讲故事的。
比如开头怎么抓人、冲突怎么引、情绪怎么释放、反转落在哪、结尾又是如何收住的。
对标文的意义不是让我们模仿,而是帮我快速建立一个“可学习的框架”。
有了框架,AI 才能沿着正确的轨道去创作,而不是写着写着偏离主题。
对标文现在可以通过“投稿168”了解最新榜单,再通过查文工具进行搜索下载。

3、拆结构
短篇写作的核心并不是把情绪堆到满格,而是先把结构拆清楚。
结构越清晰,AI 在执行时越不会跑偏,整篇故事也就越稳。
我在看对标文时,通常会顺着故事推进去理解它的骨架:
❖开头三句是如何抓住读者的注意力,外部冲突又是在哪个节点被抛出来的,作者是通过哪一幕把读者的情绪立住。
❖以及如何巧妙地设置付费点吸引读者往下观看,最后又是如何用一两句把情绪收住、留下一点余味。
这样拆下来,整篇短篇的力道和逻辑就都一目了然了。
短篇小说本质上是一种高度结构化的内容,而 AI 又恰好最擅长执行结构。
所以只要骨架搭得稳,AI 写短篇这件事就变得既高效又可控。
这也是短篇适合用 AI 跑通的原因。

4、用 Gemini 生成大纲
大纲几乎决定了 70% 的质量。
各种模型我都试过,但在“短篇小说的逻辑链、情绪节奏、结构稳定性”上,Gemini 是最好的。

对于新人朋友我推荐的“星月写作”网站,使用Gemini模型(灵光版、氛围版)也能达到同样的效果。

我会给 Gemini 一个清晰的 Prompt,主要包括:对标文结构、角色关系、情绪走向、反转节点和结尾风格。
Gemini 会在这个基础上给出稳定、有逻辑的大纲。
刚开始的时候,大纲就是我最依赖的东西,它让我在“AI 写作不稳定”的阶段找到了安全感和方向。

5、用 Gemini 写正文
正文我不会让 Gemini 一次性写完,因为长文本容易发生逻辑混乱。
我会按照大纲拆成导语、冲突、反转、付费点、结尾这几个模块。
这样,每一段都是在“结构”的轨道上跑,故事不会跑偏。
Gemini 的优点就是“稳”,它能做到故事逻辑、节奏、情绪都不出错。对短篇来说,这就足够了。

6、最后一步:改稿
短篇最终能不能过稿,其实并不取决于你用了多少 AI,而是取决于你是否愿意把最后这一步认真走完。
在这个环节里,我会把 AI 给出的初稿重新过一遍:
- 把那些明显带着“AI味”的流水句删掉,把不推动剧情、只是在重复信息的段落去掉;
- 再把对白按照“现实中真正会怎么说”去调整,让角色更像活人;
- 最后看看整个故事的收束是否自然,有没有留下必要的余味。
这些地方 AI 做不到,需要我一点点把它捏成型。
改稿是我花时间最多的一步,却也是最决定成败的一步。
哪怕 AI 给了我一个能用的版本,我都会再亲手把它变成“真正可以打动人的故事”。
就靠这套最开始初级的流程 ,我在刚开始用AI写短篇的第一个月,就跑出了 K50+ 的成绩。
不是因为我天赋高,也不是因为 AI 文笔有多好,而是因为我把“故事”拆成了每个人都能学习的结构,然后用 AI 去放大它。
Part 2
入局短篇写作
的三个实用建议
这三条建议,是我从 0 入局到跑通AI短篇小说创作、实现首月 K50 后,最希望“刚起步的人”知道的内容。
它们并不是“写作者的天赋秘诀”,而是任何新手都能立即上手的具体做法和判断标准。
建议 1:用AI进行小说写作,一定要从短篇入手
很多新手容易掉进一个误区:“一上来就写长篇,因为长篇看起来更像‘小说’。”
但真正想靠小说创作获取正反馈的人,应该优先选择短篇。原因很简单:
① 短篇反馈最快
只要10000字左右,三天就能知道方向对不对。
写长篇,你至少需要半个月才知道读者接不接受。
② 短篇试错成本低
短篇一个方向不行,能马上换一个。
但长篇如果不行,可能几个月白干。
③ 短篇最适配 AI
长篇容易因为上下文过长而出现 Token 崩坏、结构跑偏、人物前后不一致等问题。
这并不是模型能力不足,而是任务本身对 AI 来说复杂度过高。
而短篇是高度结构化的内容产品,起承转合的位置很明确,每个段落都有固定功能,天然适合 AI 协作。
④ 短篇是更适合新手获得成就感的形式
当一个新人能稳定写出“编辑愿意采用的短篇”时,他不仅仅是写出了一篇作品,而是掌握了讲故事、抓情绪、安排节奏和做内容产品的能力。
这些能力,无论未来想延伸到写长篇、做专栏、开专栏,还是打造自己的内容 IP,本质上都是通用且可迁移的基础技能。
建议 2:AI 不是代写工具,而是”结构协作工具”
如果你把 AI 当成“帮我写完”的工具,你一定会失望。
但如果你把 AI 当成“我设计结构、AI 帮我跑内容”的伙伴,你会跑得非常快。
我想送给新手一句我最认同的话:
AI 的价值不是让你从 0 到 1,而是让懂结构的人从 1 到 10。
在实际写短篇时,我发现 AI 的价值并不在于“替我写完”,而是帮我把结构跑顺、把剧情串起来、把场景铺开,让底稿能够稳定产出。
只要大纲清晰,它就能在既定轨道上快速生成一版可用文本,让我从大量机械性的写作环节中解放出来。
不过,人物的情绪力度、反转的把控、故事的余味,这些决定作品质感的部分仍然要人工处理。
AI 负责的是写作里可被流程化的那一段,而真正让短篇成立的关键,始终是人的判断和表达。
真正跑通不是“让 AI 做全部”,而是把时间从不重要的 80% 里释放出来,然后专注在最核心的 20%。
建议 3:写短篇之前,先搞清楚编辑要什么
短篇创作不是“文学创作”,它更接近内容供需市场。
新人最容易犯的错误,就是只顾着“写我喜欢的”,但忽略了“编辑当下需要什么”。
短篇能否通过的底层逻辑其实很简单:方向正确,你已经成功一半;方向不对,再怎么打磨文本都难以挽救。
我入局之后最大的体会,就是短篇写作不是写给所有人看的,而是写给当下平台和编辑会采用的阅读市场需求。
所以,新手真正需要做好的其实只有三件事:
- 先理解编辑当前收稿的方向;
- 再找到与之对应的对标文章,拆清楚结构和节奏;
- 最后在这两个前提下,再去用 AI 协作生成内容。
真正掌握这三个步骤后,你会明显感受到自己不再是凭感觉在写,而是在按一个经过验证的路径前进。
而越了解供需,你越容易跑通闭环。
当你掌握我的以上这三条建议后,AI 写短篇就不再是一件“看别人能做、自己不敢做”的事,而是一件“有方法、能执行、跑得通”的事。
这也是我在入局后的第一个月,就能实现K50稿费的根本原因。
最后我想说:AI 不会让你凭空成功,但会让认真做事的人更快成功。
AI 对我来说,从来不是“捷径”,而是一个能帮我把写作能力系统化的工具。
它能让结构更稳、输出产能更高、试错成本更低,让我在有限的时间里把更多精力放在真正需要判断的地方。
对我来说,AI小说创作是一套可以执行、可以迭代、可以跑通的写作方法。
我从0学起,用它完成了第一个月的 K50,这不是因为我的学习能力强,而是因为方法本身就具备可复制性。
如果你愿意开始第一步,你也能找到属于自己的路径。
以上就是我分享的关于AI短篇创作的经验分享,希望对你有帮助。